Skip to main content
Edit Page Style Guide Control Panel

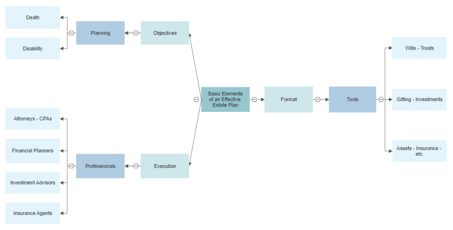
Financial & Estate Planning

We work with a number of estate planning attorneys & utilize advanced software to develop detailed investment and financial plans.